Video |
VacTubAmp Push-Pull ultra linear vacuum tube amplifierTwo (four) power vacuum tubes (EL34) are used to amplify phase-inverted copies of the same signal..Output power depending on the output transformer, allowed max. current and anodes. voltage EL34 !!! |
|---|
Send us your question. |
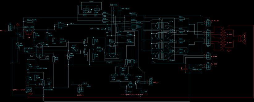
Example of wiring diagram![]() |
PCB![]() |
Wiring PCB![]() |
Example of a functional Implemented amplifier![]() |
Bill of materials (Some resistors depend on the parameters of the tubes) |
|
"C1" "22n" "C2" "22M" "C3" "22M" "C5" "47k" "C6" "1M" "C7" "47k" "C8" "47k" "C9" "100n" "C10" "100n" "C11" "47M" "C12" "47M" "C13" "22M" "C15" "100n" "C16" "100n" "D1" "1N4007" "EL1" "ECC83" "NOVAL" "EL2" "ECC81" "NOVAL" "EL3" "EL34" "OKTAL" "EL4" "EL34" "OKTAL" "EL5" "EL34" "OKTAL" "EL6" "EL34" "OKTAL" "P1" "ARK120/2" "P2" "ARK120/2" "P3" "ARK120/2" "P4" "ARK120/3" "P5" "ARK120/3" "P6" "ARK120/2" "P7" "ARK120/2" "P8" "ARK120/2" "P9" "ARK120/2" "PROPOJ (WIRE)" "0R" "R1" "R POT 680k" "TP012" "R2" "470k" "TR192" "R3" "100k" "TR192" "R4" "100k" "TR192" "R5" "470" "TR192" "R6" "47k" "TR192" "R7" "470" "TR192" "R8" "R TRIM 3k3" "TP012" "R9" "200k" "TR193" "R10" "200k" "TR193" "R13" "470k" "TR192" "R14" "R TRIM 680k" "TP012" "R15" "M1" "TR192" "R16" "5k6" "TR192" "R17" "R TRIM 680k" "TP012" "R18" "18k *" "TR192" "* required level for EL34" "R19" "18k *" "TR192" "* required level for EL34" "R20" "1.5k" "TR192" "R21" "22k 47k + 39k paral" "TR192" "R22" "47k" "TR192" "R23" "R TRIM 27k" "TP012" "R24" "R TRIM 27k" "TP012" "R25" "TR192 4k7" "TR192" "R26" "TR192 M22" "TR192" "R27" "TR192 M22" "TR192" "R28" "TR192 3k9" "TR192" "R29" "TR192 5k6" "TR192" "R30" "TR192 5k6" "TR192" "R31" "TR192 5k6" "TR192" "R32" "TR192 5k6" "TR192" "R33" "390/5W" "R34" "390/5W" "R35" "390/5W" "R36" "390/5W" "R37" "R TRIM 27k" "TP012" "R38" "R TRIM 27k" "TP012" "R39" "TR192 M22" "TR192" "R40" "TR192 M22" "TR192" |