1.10.2005 start of date
(c) 2005 Pavel Pindora
Connect LCD display 16x4 new 14.1.2006
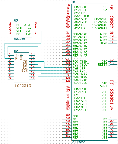
CAN a some description new 11.2.2006
Connect to Itron display 20x4 Noritake CU20045SCPB-W5J new 18.10.2008
| Z8 Encore Development Kit | http://www.zilog.com/products/partdetails.asp?id=Z8F64200100KIT |
| MCP2515 SPI CAN bus controler | http://www.microchip.com/stellent/idcplg?IdcService=SS_GET_PAGE&nodeId=1335&dDocName=en010406 |
| 82C250 CAN Transceiver 1Mb | http://www.semiconductors.philips.com/acrobat_download/datasheets/PCA82C250_5.pdf |

|
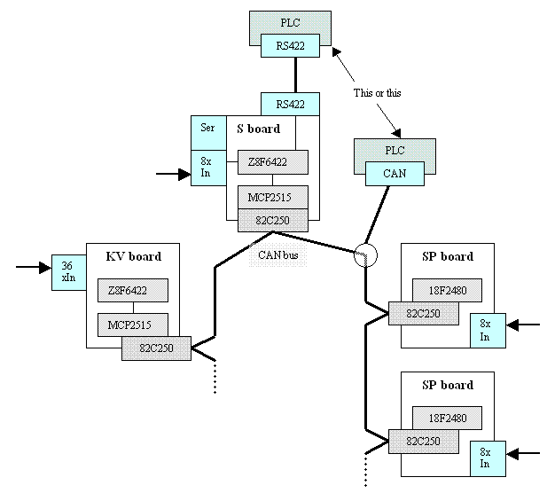
http://www.youtube.com/watch?v=uoaFeqfVnMw Connect to PLC Mitsubishi, LCD 16x2, KeyBoard, CAN bus |
![]() |
|
Send Receive statistics |
|
|
JP2 on Z8 Encore Dev. Kit for connecting MCP2515 (in external univerzal PCB) by SPI interface.

Connect LCD display 16x4 PC-1604 series to Z8E dev. kit.

| LCD 1604 | Connector JP2 |
| 1 GND | 10 |
| 2 Vcc 5V | 58 (original n.c.) Wire to 5V from Power (dev.kit) |
| 3 Contrast (resistor 200R to Vcc) | |
| 4 RS | 5 PE3 |
| 5 RW | 7 PE1 |
| 6 E | 6 PE2 |
| 7-10 n.c. | |
| 11 D4 | 4 PE4 |
| 12 D5 | 3 PE5 |
| 13 D6 | 2 PE6 |
| 14 D7 | 1 PE7 |
This software ( AN0143-SC01 ) for LCD 16x2 I modified for 16x4 .
|
file LCD_API.H |
|
|
file LCD_API_PORT.C |
| function LCD_init |
|
| LCD_setposition |
switch (row_number) |
| LCD_scroll |
|
|
|
CAN bus and some description  (11.2.2006)
| Délka vedení (Length of wire) | Resistance Ohm / 1m | Max. Baud rate |
| < 40m | <70mO/m | 1Mbits/sec |
| < 300m | <60 mO/m | 500kbits/sec |
| < 600m | <40 mO/m | 100kbits/sec |
| < 1000m | <26 mO/m | 50kbits/sec |



18.10.2008 Connected to Itron display 20x4 Noritake CU20045SCPB-W5J
Pin 3 as Reset., see LCD 1604 table
This is all , today .